4.1. Procedural Overview
4.1.0.1.
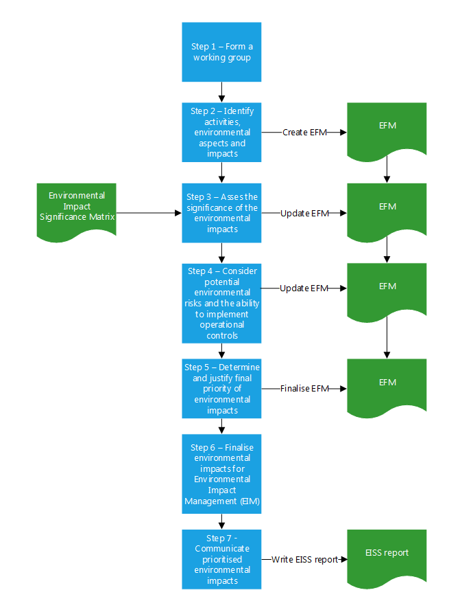
For environmental management to be effective, Delivery Teams (DT) need to focus on the most important environmental aspects and impacts associated with their projects(s). This is done by using this procedure to first identify and then prioritise the environmental aspects and impacts associated with a project. This procedure consists of seven steps, which are summarised diagrammatically in Figure 1.
4.1.0.2.
Firstly, the activities, environmental aspects and environmental impacts for a project are identified and recorded, using an Environmental Features Matrix (EFM). The significance of the effect on the environment is estimated using an environmental impact significance matrix. This gives each environmental impact either a high, medium or low significance depending on the estimated severity and frequency of the effect on the environment. The environmental impact and aspect priority is then determined by weighing this significance against other criteria. These are any potential risks MOD operations/key milestones, any potential to breach legislation, and the ability to implement operational controls. In addition, the responsible stakeholder (within the MOD) for each environmental impact is identified to facilitate environmental impact management if required.
4.1.0.3.
All this information is also added to the EFM, and this is supported by a summary of the results of the procedure in an Environmental Impact Screening and Scoping report (EISS report).
4.1.0.4.
Those environmental impacts selected for further management are taken forward for Environmental Impact Management (EIM) and communicated to stakeholders in accordance with POEMS EMP06.
Figure 1 - The Environmental Impact Screening and Scoping Procedure

4.2. The Procedure
4.2.1. Step 1: Form a working group
4.2.1.1.
A working group shall be formed that will be responsible for applying this procedure to the project. It will be made up of a group of personnel that collectively have the appropriate range of competences (including both environmental and engineering) to complete the procedure. The working group will include representatives of key stakeholders (e.g. the operator, Defence Infrastructure Organisation). The working group may be the full Environmental Committee established in EMP02 or a working group empowered by it.
4.2.1.2.
The working group shall be led by a system safety and environmental manager with the relevant environmental competence as outlined in DE&S leaflet 10/2017 (system safety and environmental competence mapping). They will record the knowledge and experience in the working group (normaly in a set of minutes and/or use of a SQEP form) and seek to ensure it is suffiecent to accurately identify and prioritise the environmental impacts associated with the project.
4.2.2. Step 2: Identify activities, environmental aspects and impacts
4.2.2.1.
The group should identify the activities relevant to the project being assessed. An activity in this context is defined as any specific action, exercise, occurrence or operation relevant to the project, that may occur in its lifetime.
4.2.2.2.
To ensure the full range of activities are identified, consideration should be given to all possible activities for each of the CADMID/T stage of the project’s lifespan. The project’s User Requirements Document (URD) and input from the operator representative will be important at this stage. In addition, three generic types of activity should be considered:
- Normal activity (N) - Planned and frequent activity;
- Abnormal activity (A) - Planned but one off or infrequent activity;
- Emergency situation (E) - An unplanned incident.
4.2.2.3.
Once all relevant activities have been identified, the working group shall identify the environmental aspects, defined below, associated with the activities of the project.
|
Environmental Aspect: An element of an organisation’s activities, equipment or services that interacts, or can interact with the environment. In terms of this procedure, this is normally the aspects of a military equipment’s operation, such as the exhaust emissions of a tank. They can also be thought of as the cause of an environmental impact. |
4.2.2.4.
To ensure that all environmental aspects related to an activity are identified, this procedure requires an input/output model to be used. This separates environmental aspects into two types:
- Inputs - those materials and energies embodied into a project during an activity.
- Outputs - the materials and energies emitted by a project during an activity.
4.2.2.5.
A simple example of each would be; the use of fuel by an equipment – an embodied material and therefore an input, and the release of carbon dioxide from the same equipment would be an emission, and therefore an output.
4.2.2.6.
The working group shall consider all possible environmental aspects, both inputs and outputs, for all activities and record them in the EFM. The EFM has separate sections for inputs and outputs, and a separate page for each stage of the CADMID cycle. These sheets refer to the stage of CADMID/T in which the activities take place and not the stage of CADMID/T in which you are undertaking this exercise.
4.2.2.7.
When compiling the EFM, the current and future stages of the CADMID/T cycle should be considered, and it may be appropriate to complete an EFM for each CADMID/T stage. When completing EFMs for future stages it is accepted that the level of detail may be less than that of the current stage, but every effort should be made to provide estimates. The EFM will be reviewed and updated in later procedures and as a part of continuous review, and additional detail on future stages of the CADMID/T can be added.
4.2.2.8.
The environmental impacts, as defined below, should then be identified by considering the effects the previously identified environmental aspects could have on the environment.
|
Environmental Impact: Any change to the environment, whether adverse or beneficial, wholly or partially resulting from an organisation's environmental aspects. In terms of this procedure, this is normally the effects on the environment (either negative or positive) arising from a military equipment’s environmental aspects. An example of a negative environmental impact would be the contribution to climate change arising from a tank’s exhaust emissions. |
4.2.2.9.
To ensure an appropriate level of quality of assessment, the approximate quantities of both input and output energies and materials should be recorded in the EFM wherever possible. Information from suppliers or similar projects will be useful in making such estimates.
4.2.2.10.
All the activities, environmental aspects and environmental impacts identified shall be recorded in the EFM. It may be appropriate to segregate environmental impacts associated with abnormal and emergency activities from those arising from normal activities within the EFM to make future management of them easier.
4.2.2.11.
As well as recording the activities and associated environmental aspects, the working group shall also record the responsible stakeholder for each environmental aspect. This is the stakeholder responsible for the environmental management system (EMS) that has the most control over the environmental aspect. This is usually either the DT, the equipment operator or the commander of an operating station or Naval base. The purpose of this is to ensure the DT is able both to focus on those aspects within its control as well as informing stakeholders of environmental impacts that should be within their own EMS.
4.2.2.12.
It is important to note that each activity may be associated with multiple Environmental Aspects, and in turn environmental aspects may give rise to one or more Environmental Impacts. A one to one relationship should therefore not be assumed when completing this step of the procedure.
4.2.3. Step 3: Assess environmental impact significance
4.2.3.1.
This requires the significance of each of the environmental impacts identified in Step 2 to be assessed. To do this the environmental impact significance matrix in Figure 2 is to be used. Exceptionally, it may be necessary to use a different matrix, and if this is the case approval must first be sought from QSEP.
|
Note to practitioners on matrices: In some Environmental Impact Matrices, issues such as legislation, MOD reputation and operational impact have been included along with damage to the environment on the severity scale. This can cause confusion and over complicate the process of assigning each impact a severity rating. This procedure now considers issues around compliance and operational impact as part of a second step to the prioritisation, rather than including these factors in the impact significance matrix to overcome this problem. |
4.2.3.2.
The matrix is to be used to assess the significance of negative or adverse environmental impacts only. Positive or beneficial environmental impacts, where the environment is improved as a result of the projects activities should also be recorded in the EFM. These will need to be considered for environmental impact management, particularly if they may be lost through a lack of management, but they do not require an assessment of significance using a matrix.
4.2.3.3.
The working group shall estimate the severity and frequency of each environmental impact and use this to give each impact a significance score using the matrix. This should then be recorded in the project’s EFM. Note that this will only be a relatively crude estimate of the frequency and severity of the environmental impact for the purposes of prioritisation, not a scientific assessment of the environmental impact. For in-service projects, this estimate should be based on the as-is condition, i.e. taking account of any existing operational controls that may have already reduced the severity and/or the frequency of the environmental impact.
4.2.3.4.
If there is insufficient information to estimate the severity or frequency of an environmental impact, this should be noted, and action taken to gather the information necessary to make an assessment as soon as possible.
4.2.3.5.
If a cluster of impacts with scores close to the high/medium or medium/low thresholds is indicated, practitioners may choose to apply a further ‘filter’ to the results based on ‘persistence’ and/or ‘scale’ of the environmental impact as defined below. The concepts may also be of use for detailed assessment of the environmental impact which may be conducted as part of Environmental Impact Management.
|
Persistence: relates to the time taken for the environment to recover from a negative environmental impact. The higher the persistence, the higher the significance rating the impact should be given.
Geographical Scale: is determined by the physical effect of the impact. The larger the area affected, the higher the significance rating the impact should be given.
|
4.2.3.6.
The resulting estimates of severity and frequency, and the associated impact significance level (high, medium or low) shall be recorded in the EFM. This is an initial estimate of the significance of the environmental impact, and it does not determine the extent of impact reduction required, which will be analysed the Environmental Impact Management phase of POEMS.
Figure 2: Environmental Impact Significance Matrix v1.0 November 19.
4.2.4. Step 4: Consider potential environmental risk and opportunity to implement operational controls
4.2.4.1.
In order to take a more holistic view of which environmental aspects and impacts should be prioritised for management, the potential risks to the business from them and the ability to implememnt operational controls to manage them is considered at this stage. The aim is to ensure that those environmental aspects and impacts associated with risks to the business and within the DTs control should be prioritised. Risks to Defence outputs (as defined in JSP 892 Risk Management) that are associated with an environmental aspect are known as environemntal risks, as described below.
|
Environmental Risk: an uncertain future event, either arising from an environmental aspect of a defence activity or a change in the environment that could affect the ability of the department to meet its objectives’. In terms of this procedure, these are risks to MOD performance arising from the environmental aspects of military equipment(s). An example would be MOD shipping not being able to operate in certain regions of the world due to air pollution the ships produce, hence hindering the Royal Navy’s freedom to operate. |
4.2.4.2.
This step should be conducted by using three criteria (high, medium or low) to score the potential environmental risk and the ability to implement associated operational controls. These scores will then be reviewed alongside the significance of the environmental impact to agree the final environmental impact priority.
4.2.4.3.
The aim is only to consider if there are potential environmental risks associated with the environmental aspects identified earlier for the purposes of prioritisation, not to assess the risk. This is because the risks should be treated like any other risk to Defence outputs, and managed by the DT risk manager and integrated into the wider project risk register, or passed to another stakeholder for assessment.
4.2.4.4.
Similarly, the consideration of the ability to implement operational controls should only be a brief consideration of possible technical interventions using the engineering knowledge of the working group, a full assessment of options will need to be carried out during Environmental Impact Management (EIM) if appropriate.
4.2.4.5.
The first criterion the working group shall consider is the potential Environmental Risk to operational performance and/or project milestones. The criteria for assessing this type of risk as either High, Medium or Low is outlined in Table 1. The guiding principle for this criterion is that the more likely there is to be a risk to operational performance key project milestones, a higher score should be recorded.
Table 1 – Potential enironmental risk to operational performance
|
Potential Risk Score |
Score Guidance |
|
High |
Environmental aspect has the potential to significantly hinder operational performance (prohibition of activity and/or freedom of movement) or the ability of DE&S to meet key project milestones, including time and cost. |
|
Medium |
Environmental aspect may cause operators to adjust how they operate or reduce the ability of DE&S to meet key project milestones. |
|
Low |
Environmental aspect has no potential to hinder operations or the ability of DE&S to meet key project milestones. |
4.2.4.6.
The working group shall then consider the second area of potential environmental risk, non-compliance with Legislation, Regulation and MOD policy. The criterion for assessing this as either high, medium or low is outlined in Table 2 below. environmental aspects in heavily regulated areas (e.g. use of hazardous aterials or fluorinated gasses) are likely to score highly.Note that the outputs of POEMS EMP03, the compliance argument and the legislation register will be helpful in completing this stage.
4.2.4.7.
The guiding principle for this criterion is the more likely there is to be a risk of non-compliance with legislation, regulation and MOD policy, the higher the score for the environmental aspect.
Table 2 – Potential environmental risk to legal, regulation and policy compliance
|
Potential Risk Score |
Score Guidance |
|
High |
Environmental aspect is heavily regulated and there is the potential for there to be a risk of non-compliance with legislation, regulation and policy exists. |
|
Medium |
Environmental aspect is only lightly regulated, but there is a risk of non-compliance with legislation, regulation and/or policy. |
|
Low |
Environmental aspect is either not regulated or equipment(s) is fully compliant with all relevant legislation, regulation and policy, and therefore no risk of non-compliance is credible. |
4.2.4.8.
The working group shall then consider the ability to implement operational controls. Operational controls are put in place to ensure an activity is completed in the correct/desired way, in order to minimise an adverse environmental impact or impacts. They can be either engineering or behavioural controls that affect how the activity linked to the environmental aspect and impact is conducted. Further information on operational controls can be found in EMP08, Operational Controls. The guidelines for scoring this criterion High, Medium or Low are described in Table 3 below.
4.2.4.9.
The guiding principle for this criterion is the more readily the adverse Environmental Impact can be mitigated with existing (and affordable) technologies and processes, the higher a score it should receive. Conversely, areas where mitigation is likely to be disproportionately expensive, or that lie outside the control of the stakeholders will be given a lower priority. This criterion should also be used to ensure opportunities for quick wins are not missed.
Table 3 – Opportunity to implement operational controls
|
Potential Opportunity Score |
Score Guidance |
|
High |
Clear and affordable operational controls are available. Operational controls can be easily implemented. |
|
Medium |
Available methods and technologies have the potential to reduce, but not eliminate the adverse environmental impact. Operational controls can be implemented. |
|
Low |
No improvement possible with current technology and therefore operational control is technically unfeasible and/or uneconomical currently. |
4.2.5. Step 5: Determine and justify final environmental impact priority
4.2.5.1.
The working group shall now consider the overall priority of either high, medium or low associated with each environmental impact. This should be done by using the professional judgement of the group, weighing up the significance of the environmental impact, the potential environmental risks and the ability to implement operational controls. This should be recorded in the EFM, along with a succinct statement of justification. It should be remembered that the key here is to decide which environmental impacts should be the focus of the DT’s management effort.
4.2.5.2.
Any environmental impact that scores a high in any one area of this procedure but ultimately given a low priority overall shall be reviewed periodically by the working group or the environmental committee.
4.2.6. Step 6: Finalise the environmental impacts for Environmental Impact Management
4.2.6.1.
All those Environmental Impacts assessed as having a final priority of medium or high should be taken forward to further stages of POEMS for Environmental Impact Management.
4.2.6.2.
It is also worth considering at this point other environmental impacts, that may for different reasons need to be taken forward to EIM. It may also be appropriate to include environmental impacts in EIM if:
- The absence of an EIM would cause the effect of a positive environmental impact to diminish or come to an end; or
- Insufficient information to decide whether any adverse Environmental Impact presents a significant material risk to the environment; or
- Insufficient information to decide whether an environmental impact is adverse.
4.2.7. Step 7: Communicate priority of environmental impacts to stakeholders
4.2.7.1.
Once all environmental impacts have had their final priority level assessed and the justification written, an Environmental Impact Screening and Scoping (EISS) report shall be written to communicate this information to stakeholders. The purpose of this report is to clearly communicate which environmental aspects and impacts the Delivery Team should prioritise, and why, to all stakeholders.
4.2.7.2.
DT effort and governance should focus on those aspects where they have been identified as the lead stakeholder. EISS report should inform responsible stakeholders of the proposed priorities. DTs should do this as part of due diligence to ensure the environmental impacts are managed within these stakeholders’ environmental management systems.
4.2.7.3.
The EISS report should summarise the Environmental Impact and Aspect identification and prioritisation procedure the DT has completed and set out next steps. It shall record and justify the methodology used and present the environmental impacts determined to be high or medium priority and all those that will be taken forward for EIM. It will clearly communicate the scope of the assessment and provide the audit trail for all associated assumptions and justifications underpinning these decisions and detail the competence of those who made the decision. It should include the minutes of the workshop that was convened to complete this procedure, and the details of the working group that was formed to complete it.
4.2.7.4.
The EISS report, along with a finalised EFM should be verified by the competent working group and formally authorised and accepted by the DT’s team leader.
4.2.7.5.
Where appropriate, an Environmental Impact Statement (EIS) may be also be developed and issued. This is a short, plain English summary of the results of one or more EISS procedures that is less detailed than an EISS report. This may be of use to DTs when they need to communicate the outputs of several runs through this EISS procedure to an interested stakeholder who does not require detailed information. It may also be useful when briefing senior managers on the status of multiple projects with similar environmental impacts, or in equipment and commodity areas of DE&S.
4.3. Responsibilities
4.3.0.1.
The Delivery Team Leader is responsible for ensuring adequate resources are dedicated to the management of safety and environmental protection within their area of responsibility, and for facilitating appropriate arrangements to discharge responsibilities relating to this procedure in an efficient and effective manner.
4.3.0.2.
Responsibility for ensuring those arrangements are implemented, and achieve outputs which fully satisfy legislative and departmental requirements for safety and environmental protection (including compliance with this procedure), shall be formally delegated in writing to a named, competent individual within the team.
4.4. When
4.4.0.1.
This procedure should be applied in the Concept Stage, prior to Outline Business Case approval, or at the beginning of the Assessment Stage. If these stages have already been passed, work should be conducted in the current stage.
4.5. Review
4.5.0.1.
The outputs of this procedure will require periodic review and possible revision throughout the lifetime of the project. The appropriate timings for such reviews will be determined through following Procedure EMP09 – Continuous Review.
4.6. Required Inputs
4.7. Required Outputs
4.7.0.1.
The following documents are required to demonstrate conformance with this procedure
- Completed EFM
- Completed EISS Report
4.8. Records and Project Documentation
4.8.0.1.
Where relevant, the outputs from this procedure should feed into the following:
- System Requirement Document – for any specific environmental performance requirements;
- Procurement process (design and contracting considerations);
- Customer Supplier Agreement – to document agreements on environmental studies to be delivered by the Project Team;
- Through Life Management Plan;
- Input report for Outline Business Case.
4.8.0.2.
Information produced shall be part of the project’s Environmental Case and shall be stored appropriately.
4.9. Further Guidance
4.9.1. Aligning Safety with Environment
4.9.1.1.
The key alignment opportunity is to cross reference Environmental Impact Screening and Scoping with Hazard Identification and risk assessment Impact Evaluation so that any common issues are identified.
4.9.2. Legacy Systems
4.9.2.1.
When applying this procedure to legacy systems the following questions shall be asked:
- What is the remaining length of time of the equipment’s or service projected service life?
- Has the legislation review highlighted a need for mitigation that has not already been put in place?
- Are there future plans for major modifications and capability enhancements, and if so when?
- Is there historic evidence of actual environmental incidents and impacts, if so when, where and what?
- Have there been any legal compliance problems to date or issues with regulators?
- Has there been any stakeholder (particularly external to MOD) interest to date (for example Parliamentary Questions or enquiries regarding the equipment’s environmental performance)?
4.10. Version Control
4.10.1. Version 2.3 to 3.0 uplift
4.10.1.1.
Major uplift from the Acquisition System Guidance (ASG) to online version. POEMS has undergone major revision. Refer to the POEMS Transition Document for details.
4.10.2. Version 3.0 to 3.01
4.10.2.1.
Link in 4.2.4.1 re-established.
4.10.3. Version 3.01 to 3.2 uplift
4.10.3.1.
Introduction of the following changes for this version
- Following the release of SP Tool, new SP content para 4.2.3.3. & 4.2.3.4
- Addtional new guidance for completion of EFM Columns S to V following T45 trials see para 4.7.5.2
See POEMS Transition document for further details.
4.10.4. Version 3.2 to 3.3 uplift
4.10.4.1.
Minor text changes to align with ASP taxonomy.
4.10.5. Version 3.3 to 4.0 uplift
4.10.5.1.
Substantial update to procedure to amend criteria for prioritising environmental impacts and merge with EMP05. Refer to the POEMS Transition Document for details. SP content moved to EMP05.
4.10.6. Version 4.0 to 4.1 uplift
4.10.6.1.
Minor text change to align with other requirements in EMP04.
4.10.7. Version 4.1 to 4.2 Uplift
4.10.7.1.
Update to Environmental Features Matrix (EFM) receptors drop down list. EFM now at V3.2 Jan 21.
4.10.8. Version 4.2 to 4.3 Uplift
4.10.8.1.
Minor amendment to replace reference to Initial Gate and Main Gate and change these to Strategic Outline case, Outline Business Case and Full Business Case. This change brings terminology in line with JSP 655.

